近日,我公司吴业红团队在流感疫苗佐剂研发领域取得重要研究进展。该研究证实角鲨烯基水包油纳米乳佐剂(NE)可显著提升四价流感病毒亚单位疫苗(MDCK 细胞)的免疫原性,实现 125 倍抗原剂量节省,还能通过母源抗体传递为后代提供 100% 的流感病毒攻击保护,为流感疫苗的优化与研发提供了新的高效佐剂方案,相关成果以 “The nanoemulsion adjuvant provides antigen dose-sparing effects and enhances maternal passive immune protection for the cell-cultured quadrivalent influenza virus subunit vaccine” 为题,发表在 Virology Journal 期刊。第一作者为我公司王宇田,通讯作者为我公司顾建阳研究员、吴业红副研究员。

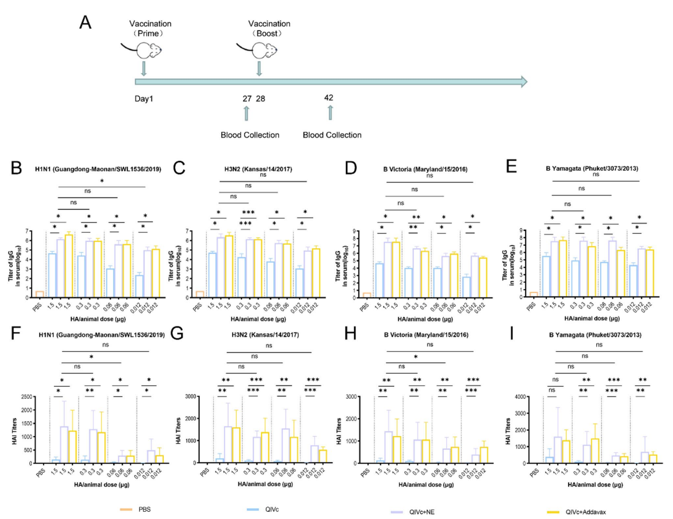
图1 NE 佐剂增强 QIVc 免疫原性的实验设计及检测结果
流感是全球持续的公共卫生威胁,传统鸡胚培养流感疫苗存在抗原错配、产能受限等问题,细胞培养疫苗虽能改善抗原匹配性,但疫苗效力仍受免疫原性不足、抗原用量高等因素制约。开发高效佐剂以提升流感疫苗的免疫效果、实现抗原剂量节省,同时拓展疫苗对特殊人群的保护作用,成为流感疫苗研发的关键方向。
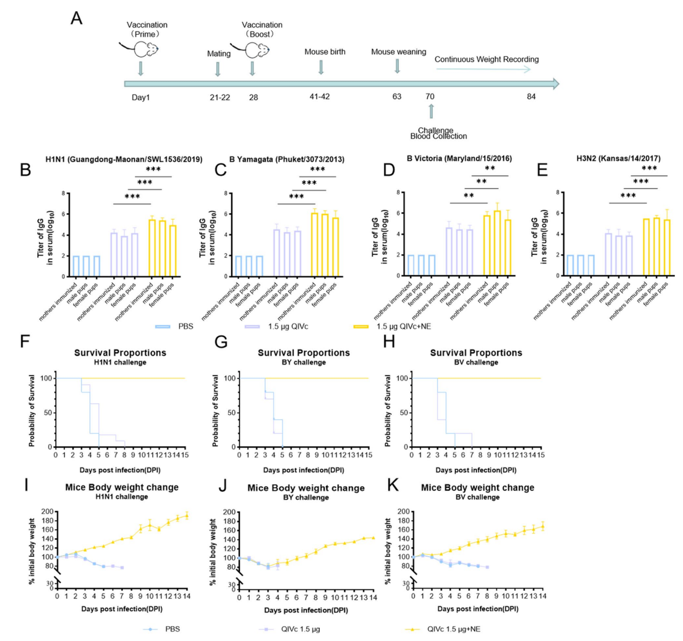
本研究以 BALB/c 小鼠为模型,将 NE 佐剂与四价流感亚单位疫苗(MDCK细胞)联用,系统评估其免疫增强、剂量节省效果及母源被动免疫保护作用。结果显示,NE 佐剂可使抗 HA IgG 抗体水平提升 10 倍,显著提高 HAI 滴度并诱导更强的细胞免疫应答;在实现 125 倍抗原剂量降低的同时,仍能维持与高剂量无佐剂疫苗相当的抗体水平,且免疫母鼠的后代可通过母源抗体获得 100% 的流感病毒攻击存活率,同时 NE 佐剂在小鼠模型中表现出良好的安全性,无明显组织损伤及不良反应。

图2 NE 佐剂母源抗体传递实验设计及后代抗病毒保护结果
文章链接:https://doi.org/10.1186/s12985-025-03006-z
科研开发部供稿
2026年3月4日