长春生物制品研究所吴业红/乔永波团队在新型H5N1流感疫苗研发领域取得重要研究进展
近日,中国生物长春生物制品研究所吴业红/乔永波团队在新型流感疫苗研发领域取得重要研究进展。该研究基于杆状病毒表达系统成功构建了H5N1流感病毒样颗粒疫苗,并在小鼠模型中验证了其优异的免疫原性与保护效果,为应对高致病性禽流感病毒提供了新型疫苗候选策略。相关成果以“H5N1 influenza virus-like particles based on BEVS induce robust functional antibodies and immune responses”为题,发表在Virology期刊。第一作者为长春生物制品研究所第三研究室乔永波,通讯作者为长春生物制品研究所副总经理吴业红。

图1. HA-VLP结构与功能表征
高致病性H5N1禽流感病毒不仅对全球家禽业构成持续威胁,也具有潜在的大流行风险。目前获批的H5N1疫苗多依赖鸡胚生产,存在产能限制、抗原漂变风险及佐剂依赖等问题。为此,本研究旨在开发一种基于杆状病毒表达系统的病毒样颗粒疫苗,以期在不使用佐剂的情况下诱导强效且平衡的免疫应答。
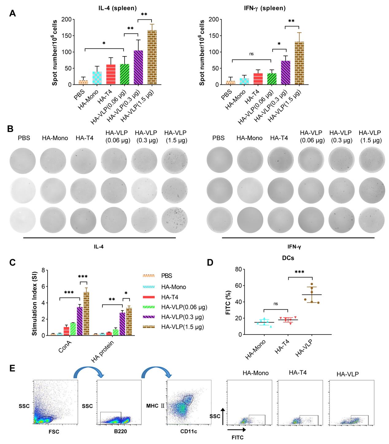
本研究构建了包含H5N1血凝素和H1N1基质蛋白M1的VLP疫苗,系统评估了其结构特征与免疫效果。结果显示,HA-VLP在形态和功能上高度模拟天然病毒,能够诱导显著高于单体或三聚体HA对照的中和抗体与血凝抑制抗体。此外,该疫苗还激活了CD4+ T细胞与树突状细胞,并诱导Th1/Th2混合型免疫反应。攻毒实验证实,高剂量HA-VLP组小鼠在致死剂量H5N1病毒攻击下实现完全保护,肺组织病理损伤显著减轻。

图2. HA-VLP疫苗免疫原性评估
文章链接:https://doi.org/10.1016/j.virol.2025.110672